设为首页
|
加入收藏
学校首页
本站首页
科研动态
计划管理
管理职责
申报流程
申报指南
结项指南
成果管理
管理职责
文件通知
成果认定
推广开发
管理职责
文件通知
专利管理
产学研合作
技术合作课题
学科建设
机构组成
部门职责
岗位职责
文件通知
政策法规
结项指南
管理职责
申报流程
申报指南
结项指南
结项指南
当前位置:
本站首页
>>
计划管理
>>
结项指南
>> 正文
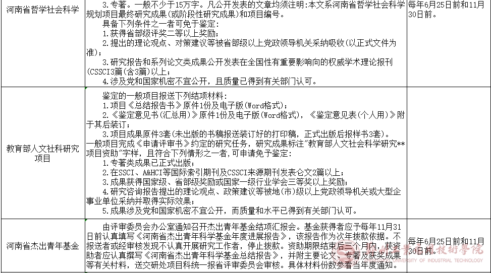
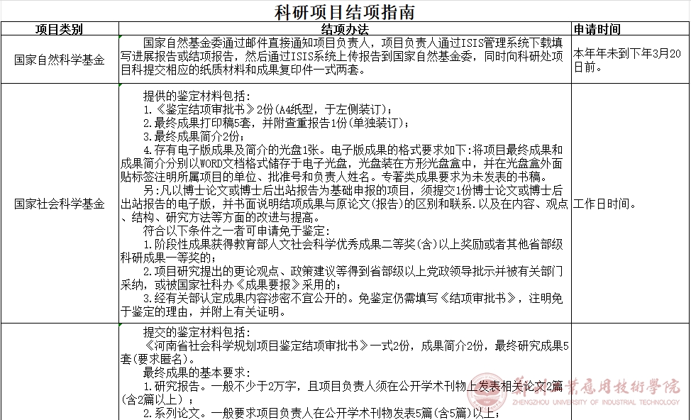
项目结项指南
发布日期:2025-03-20 作者: 来源: 点击:
版权所有:郑州工业应用技术学院科研处 电话:0371-62632790
地址:河南省新郑市学院路1号 邮编:451100